英国365上市公司(集团)-Global Platform
英国365上市公司
翠湖智办
信息门户
员工之家
首页
关于我们
党群工作
党建工作
双创专题
党风廉政
职工之家
学习园地
本科教育
专业简介
一流课程
课程中心
课程思政
审核评估
教学改革
研究生教育
博士生导师
硕士生导师
工商管理学博士
工商管理学硕士
工商管理专硕(MBA)
国际商务专硕(MIB)
旅游管理专硕(MTA)
学科科研
团队建设
科研成果
员工动态
合作交流
发展动态
合作院校
培养项目
BGA动态
EDP中心
工商青年
学团风采
学风建设
资困助学
评优评奖
公寓文化
阳光心理站
人才招聘
招生
就业
MENU
英国365上市公司
翠湖智办
信息门户
员工之家
首页
关于我们
党群工作
党建工作
双创专题
党风廉政
职工之家
学习园地
本科教育
专业简介
一流课程
课程中心
课程思政
审核评估
教学改革
研究生教育
博士生导师
硕士生导师
工商管理学博士
工商管理学硕士
工商管理专硕(MBA)
国际商务专硕(MIB)
旅游管理专硕(MTA)
学科科研
团队建设
科研成果
员工动态
合作交流
发展动态
合作院校
培养项目
BGA动态
EDP中心
工商青年
学团风采
学风建设
资困助学
评优评奖
公寓文化
阳光心理站
人才招聘
招生
就业
首页
>>
人才招聘
>>
就业
>>
优秀毕业生展示
>> 正文
优秀毕业生展示
优秀毕业生展示
招生
招生信息
专业简介
特色项目班简介
就业
就业资讯
求职技能提升
优秀毕业生展示
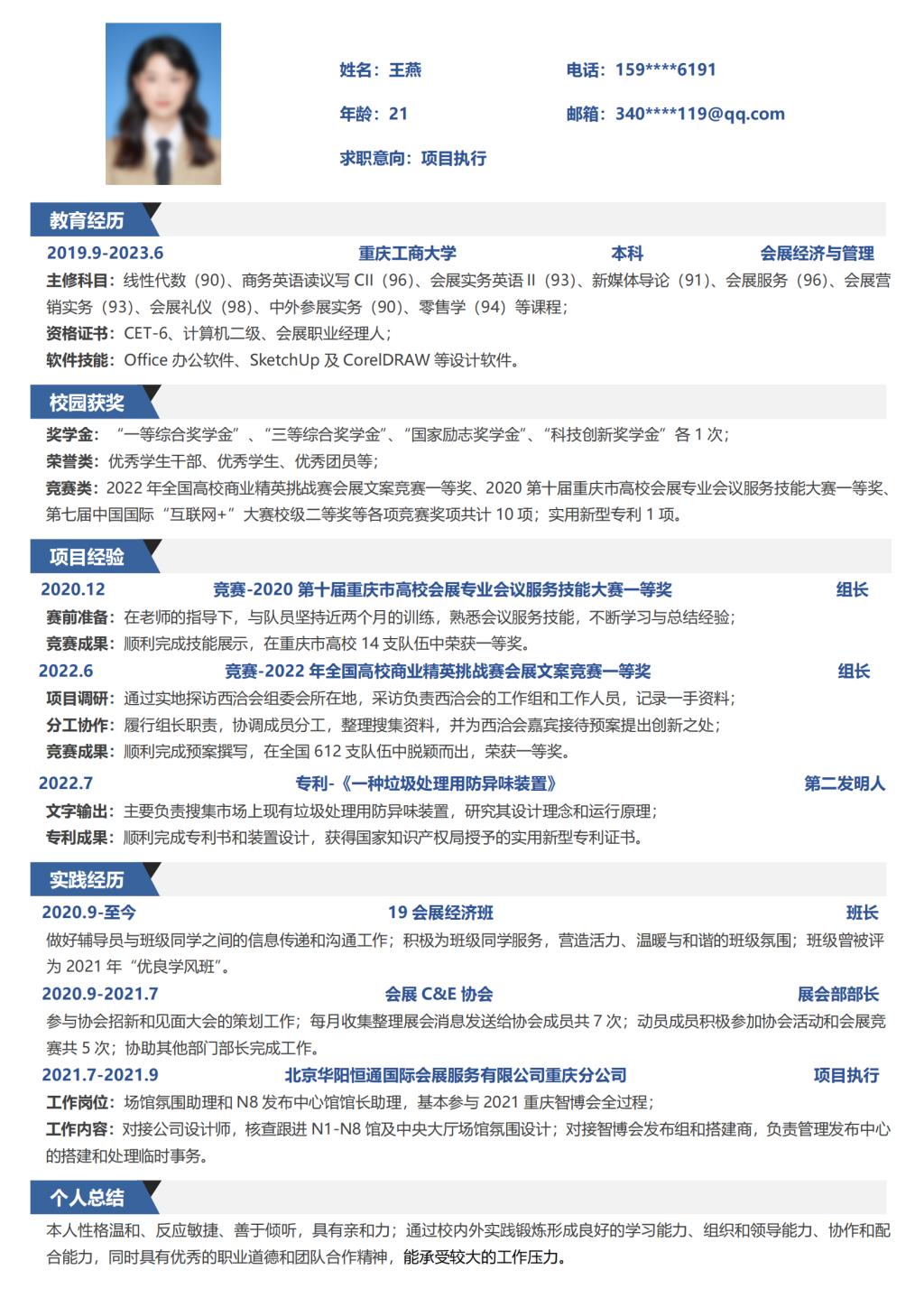
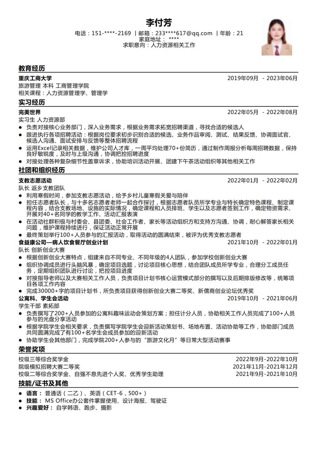
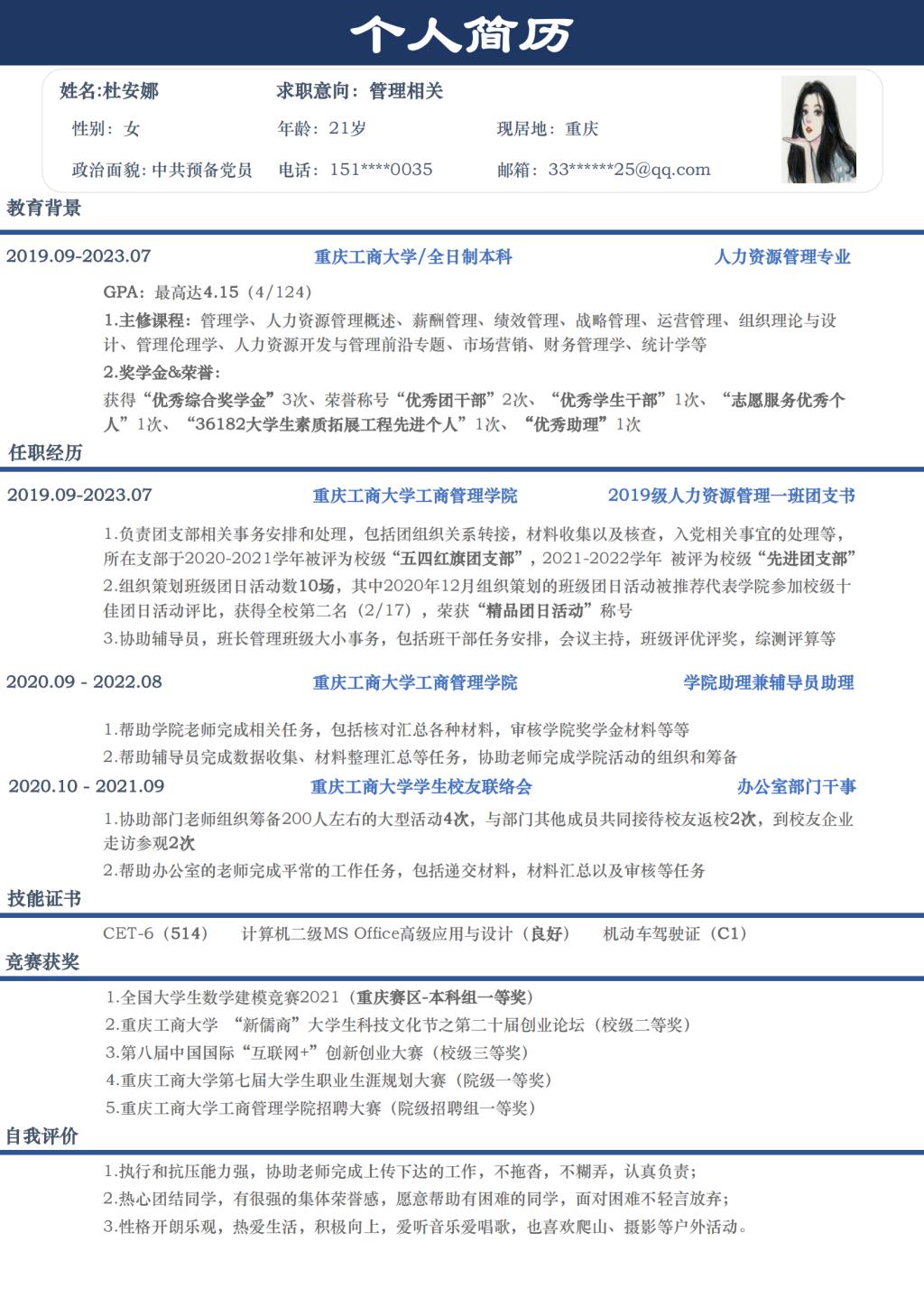
2023届毕业生优秀简历第二期
2022年11月18日
作者:/编辑:谭予涵
阅读:
上一条:
2022届工商管理专业优秀毕业生
下一条:
2023届毕业生优秀简历展示第一期
【
关闭
】